Challenger V6-3.5L (2009)
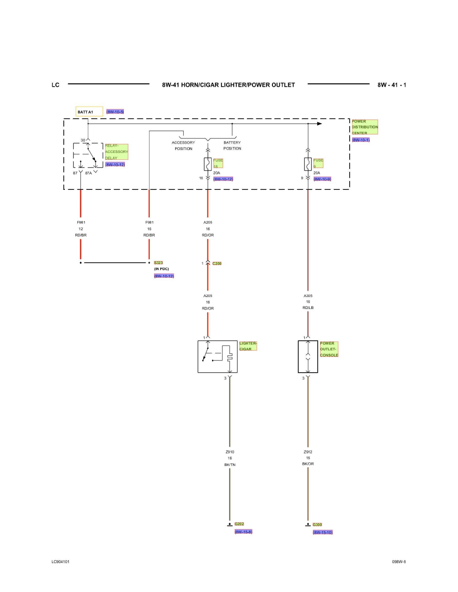
Cigarette Lighter: Electrical Diagrams
HORN/CIGAR LIGHTER/POWER OUTLET - Diagram
PLEASE NOTE: Some diagrams may appear to be missing because of gaps in the number sequences. These "gaps" are actually for diagrams that do
not apply to the vehicle model selected.
