Challenger V6-3.5L (2009)
Manifold Pressure/Vacuum Sensor: Testing and Inspection
CHECKING THE MAP SENSOR OPERATION
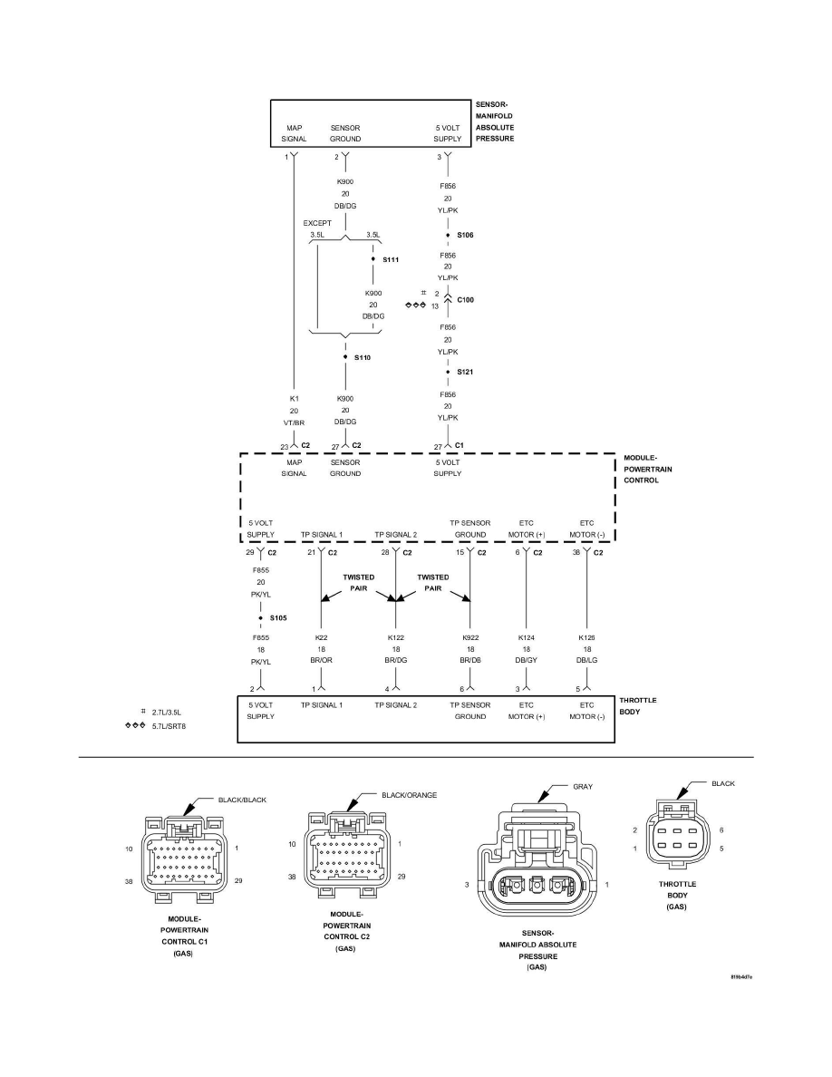
For a complete wiring diagram, refer to the wiring information See: Diagrams/Electrical Diagrams.
1. MAP SENSOR WIRING OR CONNECTORS
