dodge Workshop Repair Guides

Dodge Workshop Service and Repair Manuals

Manifold Pressure/Vacuum Sensor|Locations|Page 864 > < Manifold Pressure/Vacuum Sensor|Locations|Page 862
Page 1
background image

Manifold Pressure/Vacuum Sensor: Testing and Inspection

CHECKING THE MAP SENSOR OPERATION

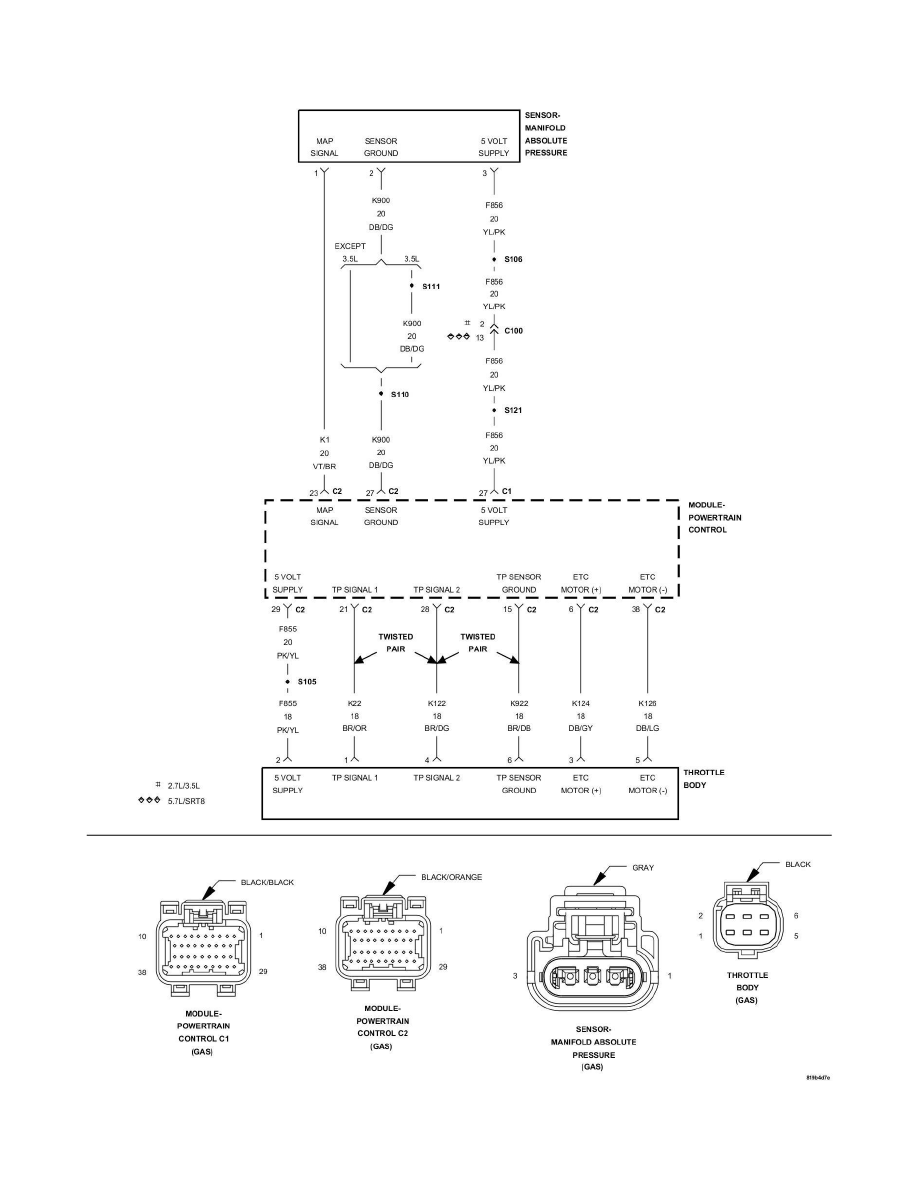
For a complete wiring diagram, refer to the wiring information See: Diagrams/Electrical Diagrams.

1. MAP SENSOR WIRING OR CONNECTORS

Manifold Pressure/Vacuum Sensor|Locations|Page 864 > < Manifold Pressure/Vacuum Sensor|Locations|Page 862