dodge Workshop Repair Guides

Dodge Workshop Service and Repair Manuals

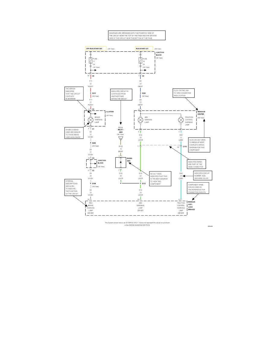
Diagram Information and Instructions|Page 984 > < Diagram Information and Instructions
Page 2
background image

It is important to realize that no attempt is made on the diagrams to represent components and wiring as they appear on the vehicle. For example, a short
piece of wire is treated the same as a long one. In addition, switches and other components are shown as simply as possible, with regard to function only.
 

 

Diagram Information and Instructions|Page 984 > < Diagram Information and Instructions