Challenger V6-3.5L (2009)
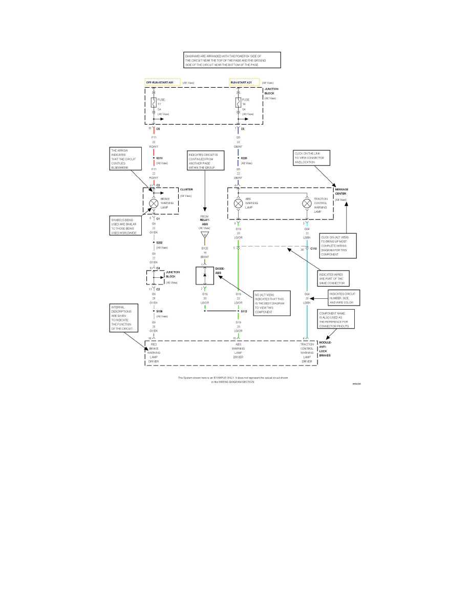
It is important to realize that no attempt is made on the diagrams to represent components and wiring as they appear on the vehicle. For example, a short
piece of wire is treated the same as a long one. In addition, switches and other components are shown as simply as possible, with regard to function only.
