Dodge Workshop Service and Repair Manuals
HOME
FEATURES
MENU
INDEX
ABOUT US
Diagram Information and Instructions|Page 4156 >
< Diagram Information and Instructions|Page 4154
Magnum V6-2.7L (2008)
Powertrain Management
Computers and Control Systems
Information Bus / Diagrams / Diagram Information and Instructions
Page 4155
Page 5
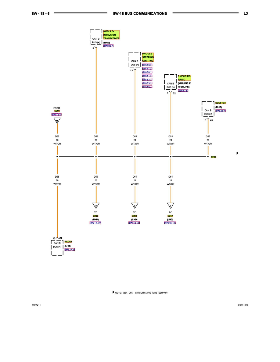
8w-18-06
Powertrain Management
Computers and Control Systems
Information Bus / Diagrams / Diagram Information and Instructions
Page 4155
Diagram Information and Instructions|Page 4156 >
< Diagram Information and Instructions|Page 4154