Ford Workshop Service and Repair Manuals
HOME
FEATURES
MENU
INDEX
ABOUT US
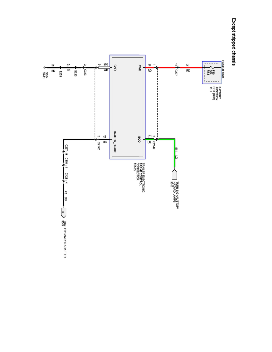
Diagram Information and Instructions|Page 8864 >
< Diagram Information and Instructions|Page 8862
E 150 V8-4.6L (2007)
Lighting and Horns
Trailer Lamps / Diagrams / Diagram Information and Instructions
Page 8863
Page 2
95-2
Lighting and Horns
Trailer Lamps / Diagrams / Diagram Information and Instructions
Page 8863
Diagram Information and Instructions|Page 8864 >
< Diagram Information and Instructions|Page 8862