Ford Workshop Service and Repair Manuals
HOME
FEATURES
MENU
INDEX
ABOUT US
Diagram Information and Instructions|Page 8866 >
< Diagram Information and Instructions|Page 8864
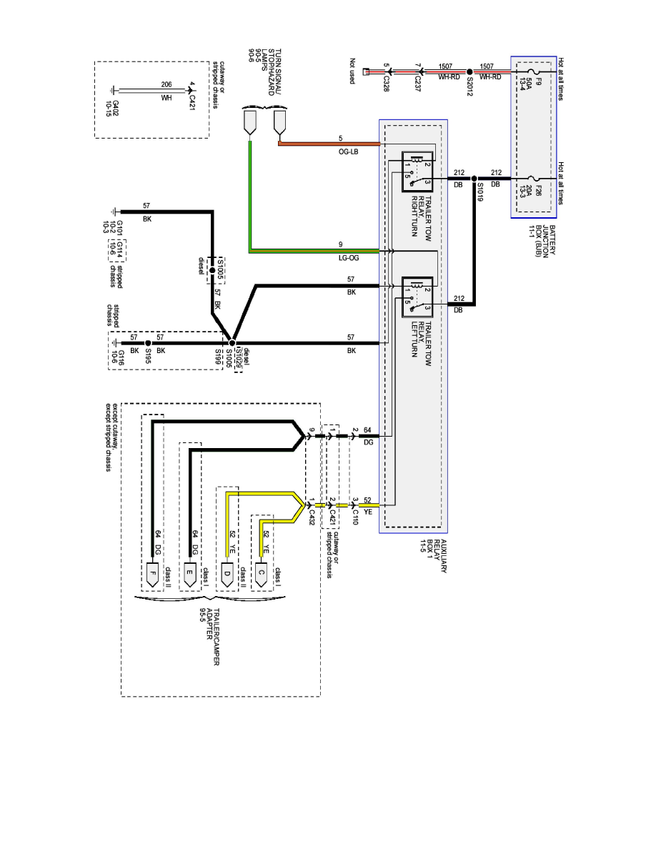
E 150 V8-4.6L (2007)
Lighting and Horns
Trailer Lamps / Diagrams / Diagram Information and Instructions
Page 8865
Page 4
95-4
Lighting and Horns
Trailer Lamps / Diagrams / Diagram Information and Instructions
Page 8865
Diagram Information and Instructions|Page 8866 >
< Diagram Information and Instructions|Page 8864