Econoline E250 3/4 Ton V8-4.6L SOHC VIN W (2000)
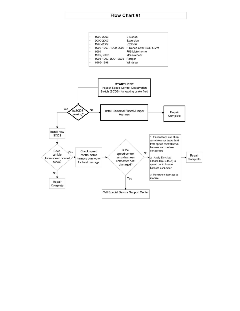
Flow Chart # 1 shows the repair procedure for all affected vehicles except 1999 through 2003 Windstar vehicles.
Flow Chart # 1 shows the repair procedure for all affected vehicles except 1999 through 2003 Windstar vehicles.