Econoline E250 3/4 Ton V8-4.6L SOHC VIN W (2000)
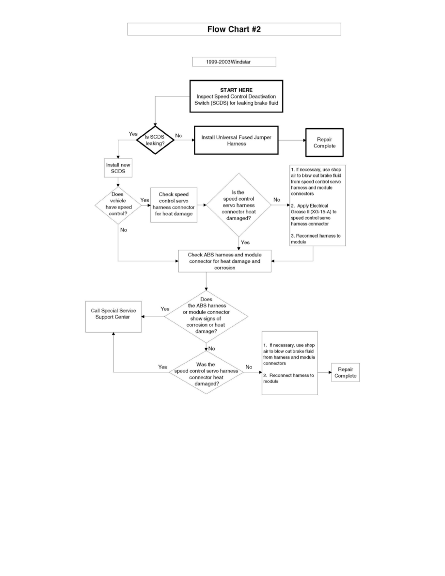
Flow Chart # 2 shows the repair procedure for 1999 through 2003 Windstar vehicles.
SCDS Identification
Flow Chart # 2 shows the repair procedure for 1999 through 2003 Windstar vehicles.
SCDS Identification