Hyundai Workshop Service and Repair Manuals
HOME
FEATURES
MENU
INDEX
ABOUT US
Diagram Information and Instructions|Page 7514 >
< Body Controls - DTC's B1602/B1603/Battery Drain|Page 7511
Genesis Sedan V6-3.8L (2009)
Body and Frame
Body Control Systems / Body Control Module / Component Information
Diagrams
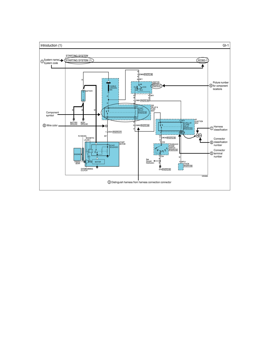
Diagram Information and Instructions
Page 1
Body Control Module: Diagram Information and Instructions
Schematic Diagrams
INTRODUCTION
Body and Frame
Body Control Systems / Body Control Module / Component Information
Diagrams
Diagram Information and Instructions
Diagram Information and Instructions|Page 7514 >
< Body Controls - DTC's B1602/B1603/Battery Drain|Page 7511