jaguar Workshop Repair Guides

Jaguar Workshop Service and Repair Manuals

Diagram Information and Instructions|Page 2099 > < Diagram Information and Instructions|Page 2097
Page 1
background image

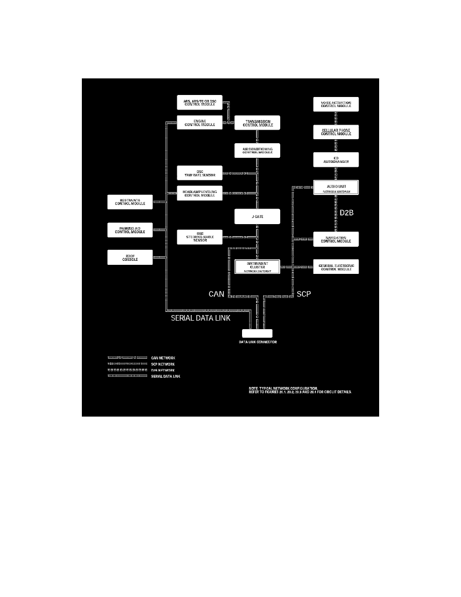
Information Bus: Electrical Diagrams

Network Configuration

Network Configuration

Controller Area Network

Controller Area Network

Diagram Information and Instructions|Page 2099 > < Diagram Information and Instructions|Page 2097