Mercedes Benz Workshop Service and Repair Manuals
HOME
FEATURES
MENU
INDEX
ABOUT US
Engine Controls - MAF/IAT Sensor DTC Troubleshooting|Page 5126 >
< Engine Controls - MAF/IAT Sensor DTC Troubleshooting|Page 5124
C 240 4MATIC Sedan (203.081) V6-2.6L (112.916) (2005)
Powertrain Management
Fuel Delivery and Air Induction
Sensors and Switches - Fuel Delivery and Air Induction
Air Flow Meter/Sensor / Technical Service Bulletins / Engine Controls - MAF/IAT Sensor DTC Troubleshooting
Page 5125
Page 12
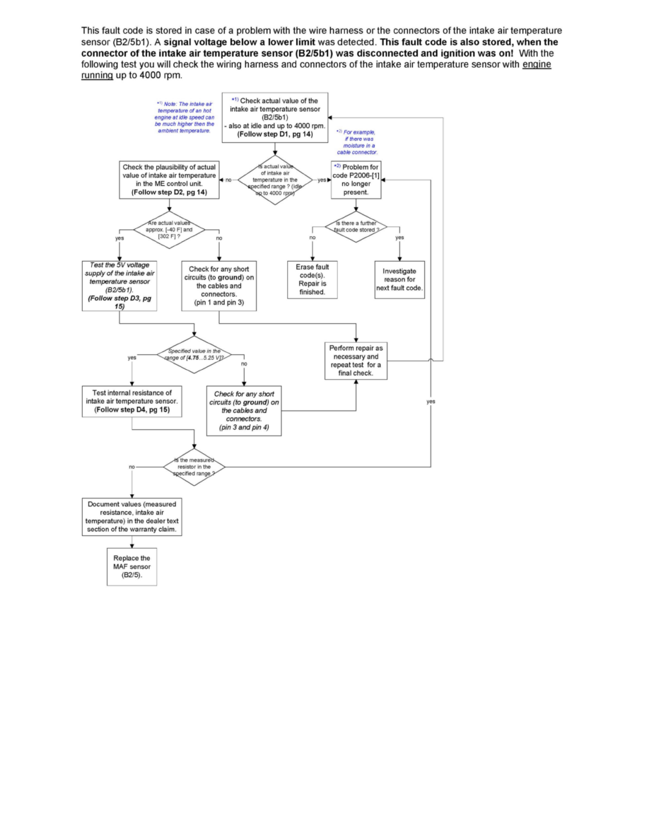
Repair process for fault code P2006-[1]
Powertrain Management
Fuel Delivery and Air Induction
Sensors and Switches - Fuel Delivery and Air Induction
Air Flow Meter/Sensor / Technical Service Bulletins / Engine Controls - MAF/IAT Sensor DTC Troubleshooting
Page 5125
Engine Controls - MAF/IAT Sensor DTC Troubleshooting|Page 5126 >
< Engine Controls - MAF/IAT Sensor DTC Troubleshooting|Page 5124