Mini Workshop Service and Repair Manuals
HOME
FEATURES
MENU
INDEX
ABOUT US
Diagram Information and Instructions|Page 5748 >
< Diagram Information and Instructions|Page 5746
Cooper Convertible (R57) L4-1.6L (N12) (2009)
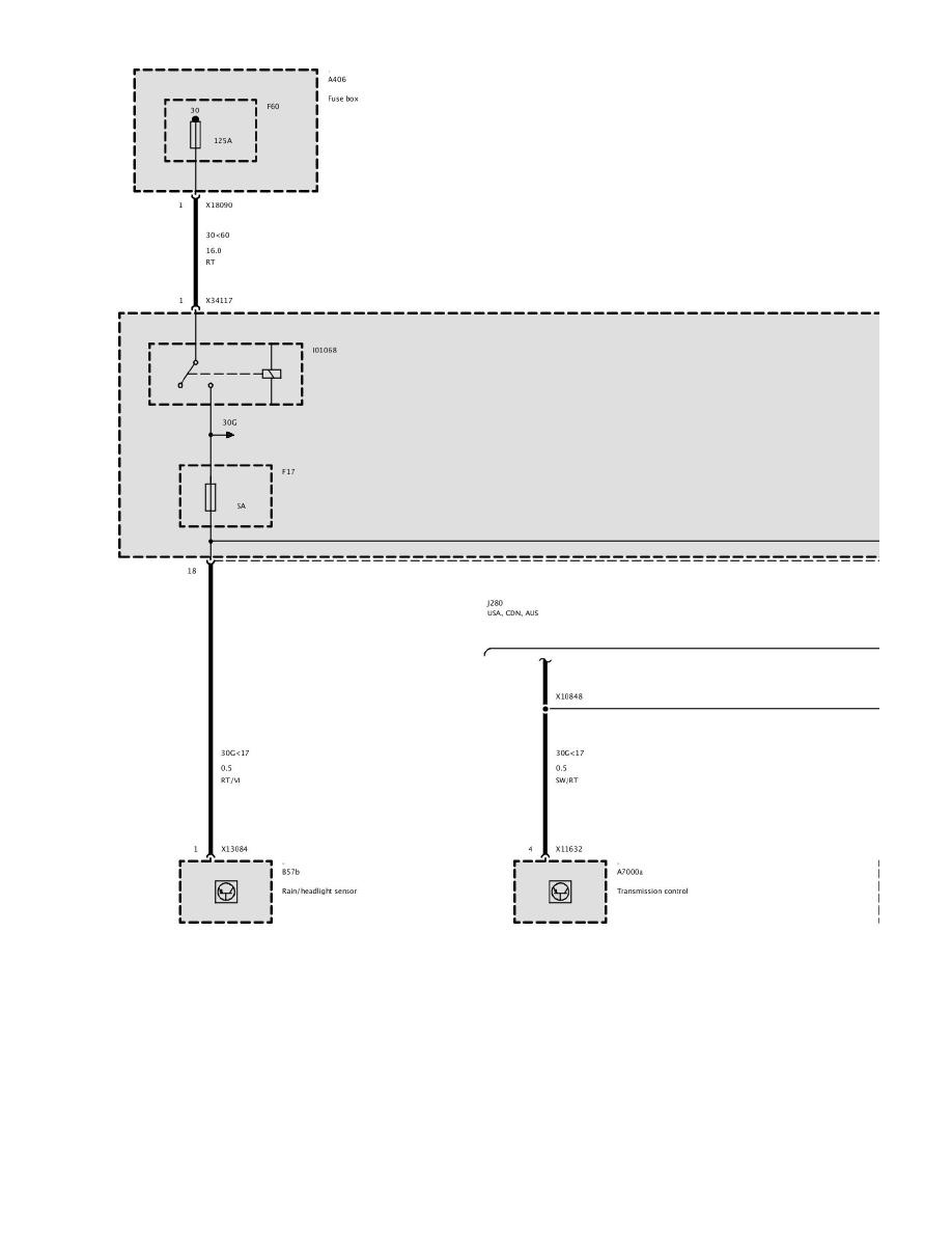
Power and Ground Distribution
Fuse / Component Information
Diagrams / Diagram Information and Instructions
Page 5747
Page 48
Part 1
Power and Ground Distribution
Fuse / Component Information
Diagrams / Diagram Information and Instructions
Page 5747
Diagram Information and Instructions|Page 5748 >
< Diagram Information and Instructions|Page 5746