Mini Workshop Service and Repair Manuals
HOME
FEATURES
MENU
INDEX
ABOUT US
Diagram Information and Instructions|Page 5830 >
< Diagram Information and Instructions|Page 5828
Cooper Convertible (R57) L4-1.6L (N12) (2009)
Power and Ground Distribution
Fuse / Component Information
Diagrams / Diagram Information and Instructions
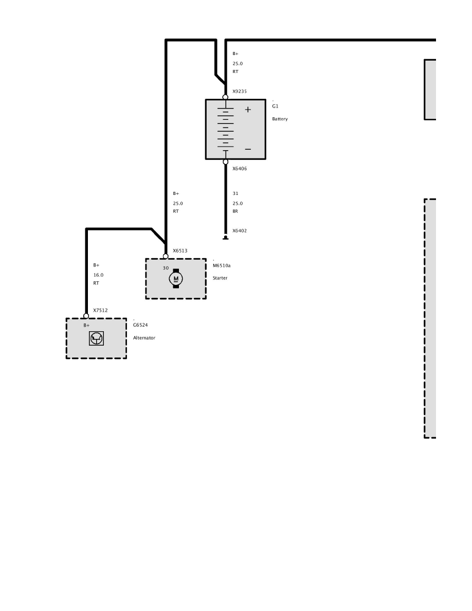
Page 5829
Page 130
Part 1
Power and Ground Distribution
Fuse / Component Information
Diagrams / Diagram Information and Instructions
Page 5829
Diagram Information and Instructions|Page 5830 >
< Diagram Information and Instructions|Page 5828