mini Workshop Repair Guides

Mini Workshop Service and Repair Manuals

Diagram Information and Instructions|Page 2272 > < Diagram Information and Instructions|Page 2270
Page 11
background image

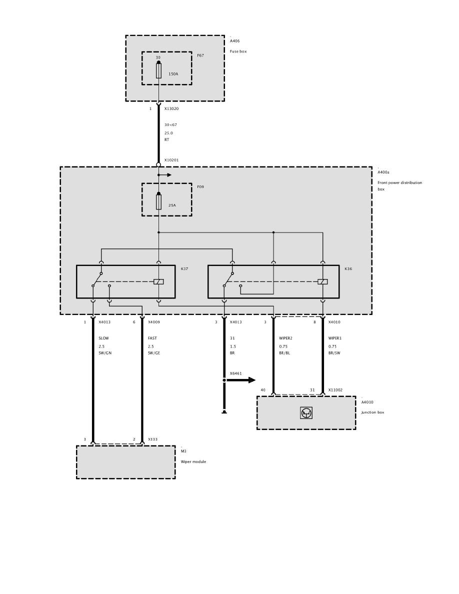
Fuse F010 (Without Engine As of 09/06 Up to 03/07)

Fuse F010 (Without Engine As of 09/06 Up to 03/07)

Diagram Information and Instructions|Page 2272 > < Diagram Information and Instructions|Page 2270