Mini Workshop Service and Repair Manuals
HOME
FEATURES
MENU
INDEX
ABOUT US
Diagram Information and Instructions|Page 11221 >
< Diagram Information and Instructions|Page 11219
Cooper S Clubman (R55) L4-1.6L Turbo (N14) (2008)
Body and Frame
Body Control Systems / Body Control Module / Component Information
Diagrams / Diagram Information and Instructions
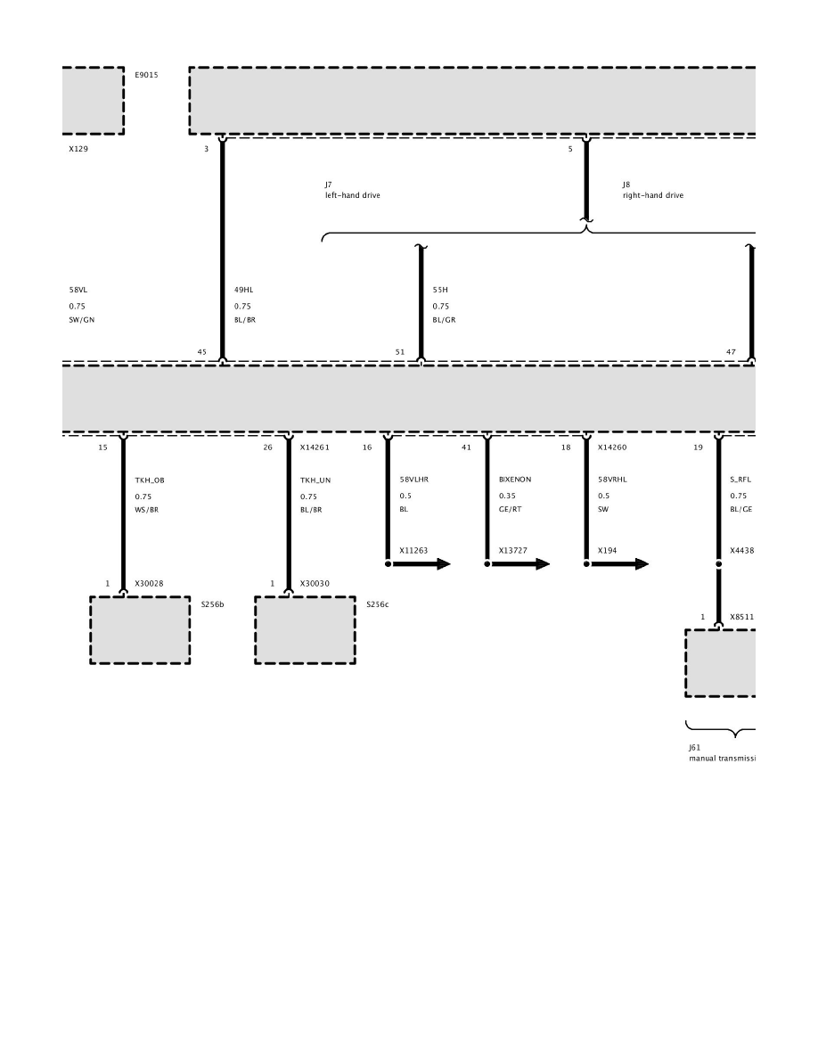
Page 11220
Page 5
Part 5
Body and Frame
Body Control Systems / Body Control Module / Component Information
Diagrams / Diagram Information and Instructions
Page 11220
Diagram Information and Instructions|Page 11221 >
< Diagram Information and Instructions|Page 11219