Mini Workshop Service and Repair Manuals
HOME
FEATURES
MENU
INDEX
ABOUT US
Diagram Information and Instructions|Page 7660 >
< Diagram Information and Instructions|Page 7658
Cooper S Convertible (R57) L4-1.6L Turbo (N14) (2009)
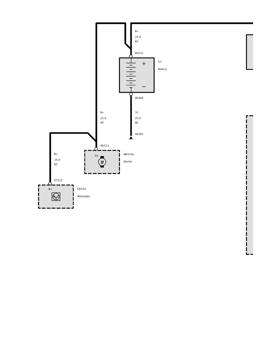
Starting and Charging
Power and Ground Distribution
Fuse / Component Information
Diagrams / Diagram Information and Instructions
Page 7659
Page 142
Part 1
Starting and Charging
Power and Ground Distribution
Fuse / Component Information
Diagrams / Diagram Information and Instructions
Page 7659
Diagram Information and Instructions|Page 7660 >
< Diagram Information and Instructions|Page 7658