911 Carrera 4 Cabriolet (996) F6-3.6L (2003)
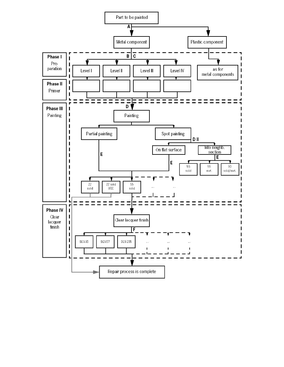
G 4.2.3 Component material information
Determining the component material is of fundamental importance for deciding on the painting procedure. The procedures are different from the point of
view of the sequence in which they are performed, as well as with regard to the components to be used. For example, particular attention must be paid to
corrosion inhibition when painting metal parts, while the adhesion of the relevant build-up layers takes priority for plastic parts.
We differentiate between:
-
Metal components
-
Plastic components, hard plastic (e.g. GFK)
-
Plastic components, elastic (e.g. ABS)
NOTE: If you do not know which material is used in the component to be painted, you will find a precise description on the identification plate on the
component itself, as well as in -> 3.5 "Component materials for Porsche vehicles".
