L-Series Sedan (4 Door) 2WD F4-1781cc 1.8L SOHC (MPFI) (1985)
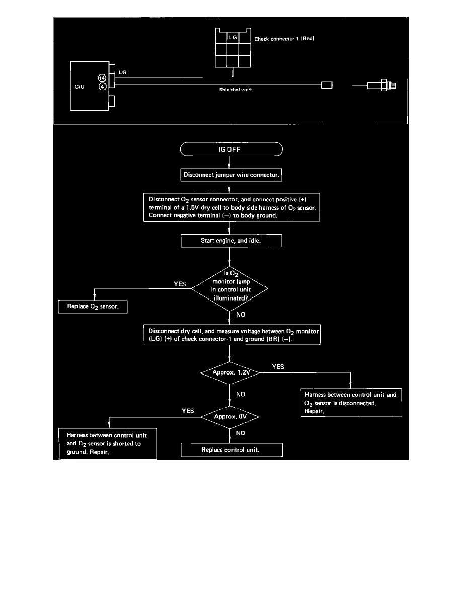
Fig. 16 EGI system troubleshooting chart. Checking oxygen sensor circuit (trouble code 32).
Fig. 16 EGI system troubleshooting chart. Checking oxygen sensor circuit (trouble code 32).