GS 350 RWD V6-3.5L (2GR-FSE) (2007)
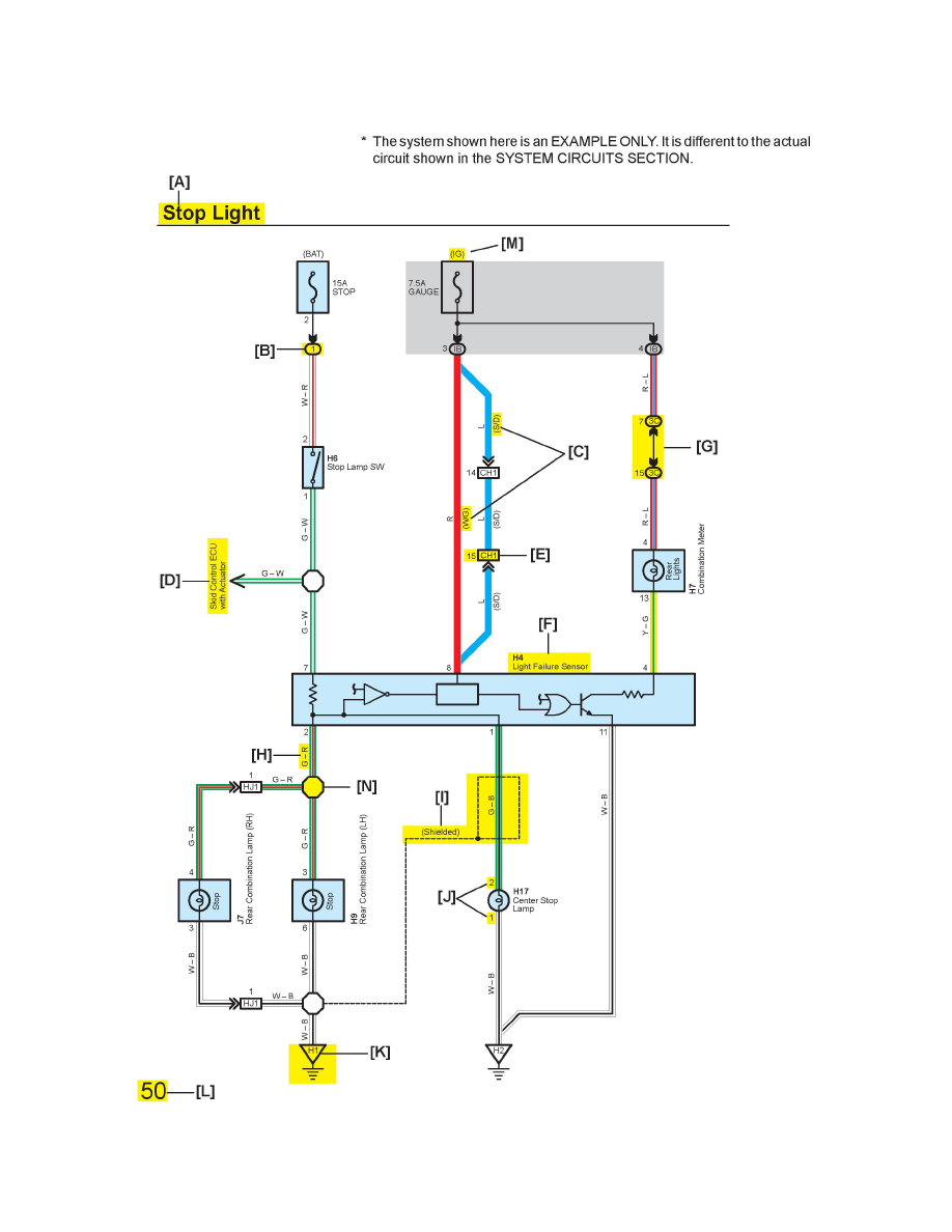
Audible Warning Device: Diagram Information and Instructions
Key to Diagrams
[A]: System Title
[B]: Indicates a Relay Block. No shading is used and only the Relay Block No. is shown to distinguish it from the J/B
