Lexus Workshop Service and Repair Manuals
HOME
FEATURES
MENU
INDEX
ABOUT US
Recall - Fuel Rail Replacement|Page 5349 >
< Recall - Fuel Rail Replacement|Page 5347
GS 350 RWD V6-3.5L (2GR-FSE) (2007)
Powertrain Management
Fuel Delivery and Air Induction
Fuel Rail / Technical Service Bulletins / All Technical Service Bulletins for Fuel Rail:
SSC9LA / Jan / 09 / Recall - Fuel Rail Replacement
Page 5348
Page 58
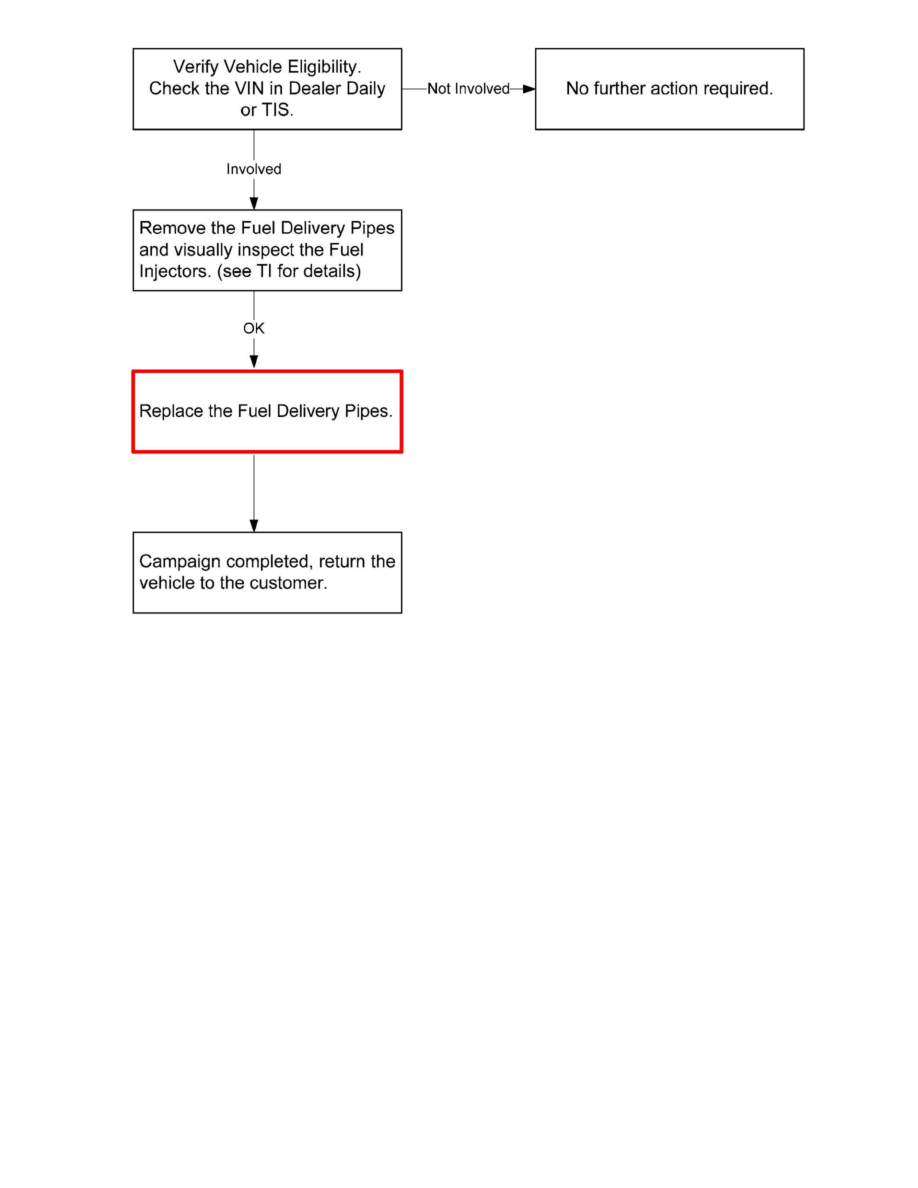
I. Identification of Affected Vehicles
Powertrain Management
Fuel Delivery and Air Induction
Fuel Rail / Technical Service Bulletins / All Technical Service Bulletins for Fuel Rail:
SSC9LA / Jan / 09 / Recall - Fuel Rail Replacement
Page 5348
Recall - Fuel Rail Replacement|Page 5349 >
< Recall - Fuel Rail Replacement|Page 5347