GS 450h V6-3.5L (2GR-FSE) Hybrid (2007)
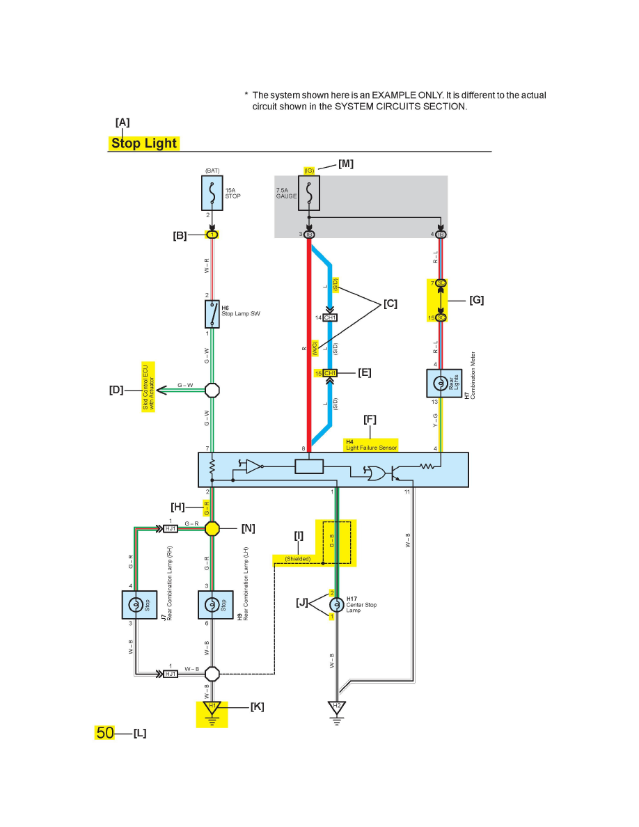
Audible Warning Device: Diagram Information and Instructions
Key to Diagrams
[A]:System Title
[B]:Indicates a Relay Block. No shading is used and only the Relay Block No. is shown to distinguish it from the J/B
