6 L4-2.5L (2010)
Inspection item
-
Climate control unit connector
-
Wiring harness between climate control unit terminal 1A and branch A
-
Wiring harness between climate control unit terminal 1B and branch A
-
Climate control unit
C
Possible cause
-
Connector terminal disconnection, poor contact, damage, deformation, corrosion
-
Open circuit in wiring harness between branch A and branch B
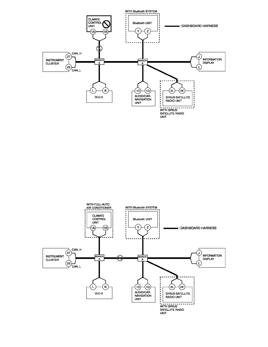
System wiring diagram
Inspection item
-
Wiring harness between branch A and branch B
