Sequoia 2WD V8-4.7L (2UZ-FE) (2003)
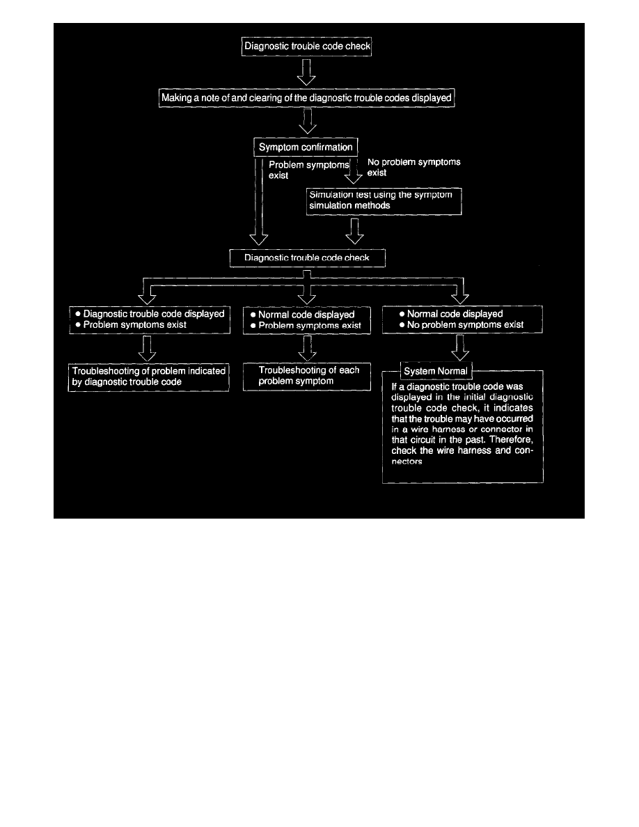
Taking into account the above points, a flow chart showing how to proceed with troubleshooting using the diagnostic trouble code check is shown. This
flow chart shows how to utilize the diagnostic trouble code check effectively, then by carefully checking the results, indicates how to proceed either to
diagnostic trouble code troubleshooting or to troubleshooting of problem symptoms table.
Symptom Simulation
SYMPTOM SIMULATION
The most difficult case in troubleshooting is when there are no problem symptoms occurring. In such cases, a thorough customer problem analysis must
be carried out, then simulate the same or similar conditions and environment in which the problem occurred in the customer's vehicle. No matter how
much experience a technician has, or how skilled he may be, if he proceeds to troubleshoot without confirming the problem symptoms he will tend to
overlook something important in the repair operation and make a wrong guess somewhere, which will only lead to a standstill. For example, for a
problem which only occurs when the engine is cold, or for a problem which occurs due to vibration caused by the road during driving, etc., the problem
can never be determined so long as the symptoms are confirmed with the engine hot condition or the vehicle at a standstill. Since vibration, heat or water
penetration (moisture) is likely cause for problem which is difficult to reproduce, the symptom simulation tests introduced here are effective measures in
that the external causes are applied to the vehicle in a stopped condition.
