Tundra 2WD V6-4.0L (1GR-FE) (2005)
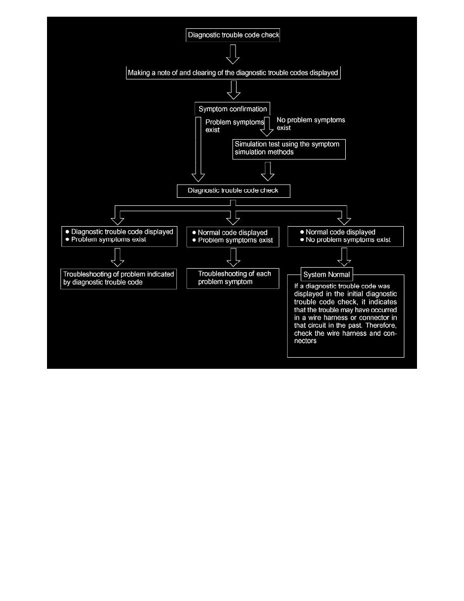
Taking into account the points on the previous page, a flow chart showing how to proceed with troubleshooting using the diagnostic trouble code check
is shown above. Directions from the flow chart will indicate how to proceed to DTC troubleshooting or to the troubleshooting of problem symptoms
table.
Symptom Simulation
SYMPTOM SIMULATION
The most difficult case in troubleshooting is when no problem symptoms occurring. In such cases, a thorough customer problem analysis must be carried
out. Then simulate a simulation of the same or similar conditions and environment in which the problem occurred in the customer's vehicle should be
carried out. No matter how much skill or experience a technician has, troubleshooting without confirming the problem symptoms will lead to something
important in the repair operation being overlooked and lead to mistakes or delays in repairs.
For example:
With a problem that only occurs when the engine is cold, or occurs as a result of vibration caused by road during driving, the problem can never be
determined as long as the symptoms are being checked on stationary vehicle or a vehicle with a warmed-up engine.
Vibration, heat or water penetration (moisture) is difficult to reproduce. The symptom simulation tests below are effected substitutes for the conditions
and can be applied on a stationary vehicle.
