Tundra 2WD V8-5.7L (3UR-FE) (2007)
Auxiliary Power Outlet: Diagram Information and Instructions
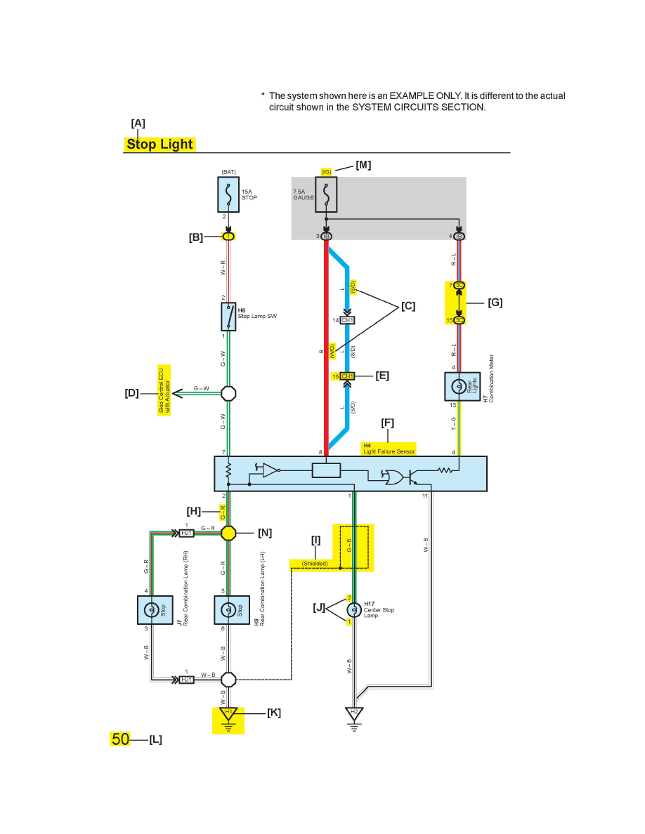
Key to Diagrams
[A] : System Title
[B] : Indicates a Relay Block. No shading is used and only the Relay Block No. is shown to distinguish it from the J/B
