Toyota Workshop Service and Repair Manuals
HOME
FEATURES
MENU
INDEX
ABOUT US
Diagram Information and Instructions|Page 9134 >
< Diagram Information and Instructions|Page 9132
Tundra 4WD V8-4.6L (1UR-FE) (2010)
Accessories and Optional Equipment
Trailer Connector / Diagrams / Diagram Information and Instructions
Page 9133
Page 1
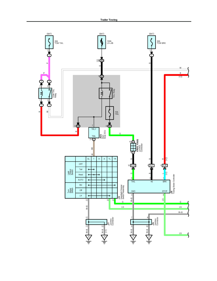
Trailer Connector: Electrical Diagrams
Trailer Towing Part 1
Accessories and Optional Equipment
Trailer Connector / Diagrams / Diagram Information and Instructions
Page 9133
Diagram Information and Instructions|Page 9134 >
< Diagram Information and Instructions|Page 9132